为促进中华优秀传统文化传承和国际传播,引导学生厚植爱国主义情怀,充分发挥文化育人作用,正妹AV
成立“中华优秀传统文化国际传播与践行工作室”,旨在通过一系列中华优秀传统文化及江西非遗文化体验和实践活动,让学院本、硕各专业学生及留学生深入了解中国传统文化的魅力。
日前,正妹AV
于教15栋102会议室开展中国书法体验课,本次课程由正妹AV
党委副书记光辉老师授课,陈蜻蜻老师协助翻译,正妹AV
院长陆秀英,副院长单伟红出席,2022级英西复语专业学生、2024级MBA留学生参加此次活动。


活动开始前,正妹AV
院长陆秀英讲话,陆老师对如何讲述中国故事,如何弘扬中国优秀传统文化,以及对正妹AV
中华优秀传统文化国际传播与践行工作室—Chinese Culture Experiencing Workshop进行介绍。

活动伊始,院党委副书记光辉为同学们介绍中国书法艺术的起源和发展。他提到,甲骨文是中国现存最古老的文字,随着文明的演进逐渐发展成楷书、隶书、行书等多种形式,同时列举了王羲之、颜真卿等书法名家,让同学们对中国书法艺术有了基本认识。

接着,老师为同学们分发毛笔、宣纸、墨水、摹本等工具,开启实际操作和体验环节。同学们根据光辉老师的现场示范和指导进行实操练习,从“横”“竖”“横折”等简单笔画到汉字的书写,同学们展现出高度的热情,并在书写过程中体会到汉字的精妙之处,收获了无穷的乐趣。



最后,全体同学在红色斗方上书写“中国”二字,书法体验课落下帷幕。本次课程促进了中华优秀传统文化的传播与继承,增进了学生对于中华优秀传统文化的认知和理解,在“传”与“承”的过程中,增强文化自信,促进文化交流互鉴。

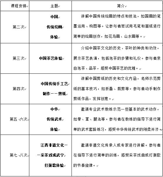
后续活动开展如下表所示,更多传统文化体验,敬请期待!

课程安排 | 主题 | 简介 |
第二次 | 中国 传统绘画 体验 | 讲解中国传统绘画的特点和技法,如国画的笔墨运用、构图等。让参与者尝试用毛笔和宣纸进行简单的绘画创作,如花鸟画、山水画等。 |
第三次 | 中国茶艺体验 | 介绍中国茶文化的历史、茶叶的种类和功效,展示茶艺表演,包括泡茶的步骤和礼仪。参与者亲自泡茶、品茶,感受中国茶艺的优雅。 |
第四次 | 中国传统手工艺 制作——剪纸 | 讲解中国剪纸的历史和文化内涵,老师示范剪纸的基本技巧,如折叠、裁剪等。参与者动手制作剪纸作品,发挥创意。 |
第五、六次 | 中华 传统武术 体验 | 邀请专业武术教练示范一些基本的武术动作,如拳、掌、腿法等。参与者在教练的指导下进行简单的武术套路练习,感受中华传统武术的刚柔并济。 |
第七、八次 | 江西非遗文化——采茶戏或武宁 打鼓歌体验 | 邀请非遗文化传承人或专家进行讲解。参与者在指导下进行简单的训练,感受采茶戏曲或打鼓歌的节奏旋律。 |